
(来源:陕煤集团)
]article_adlist-->
8月13日,陕西省人民政府网站发布中共陕西省委、陕西省人民政府《关于2024年度陕西省科学技术奖励的决定》,陕煤集团共推荐35项科技成果,其中15项荣登榜单,较上年增加6项,获奖率达42.86%,获奖总数为集团历年新高,一等奖数量创历史最好水平,位列省属国企首位。
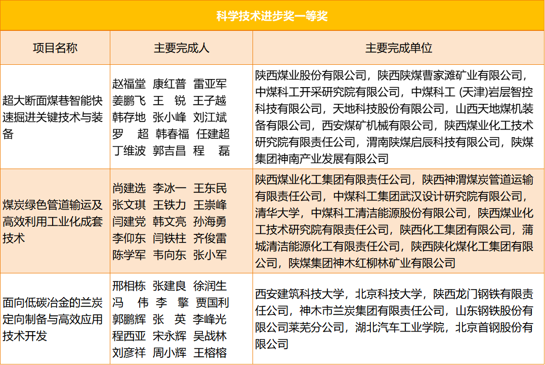
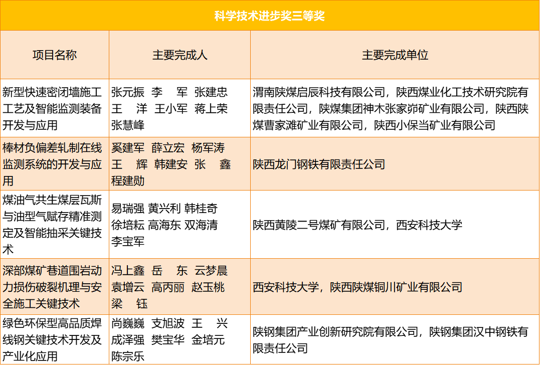
本次获奖成果中,由陕煤股份和曹家滩矿业等单位完成的“超大断面煤巷智能快速掘进关键技术与装备”项目、陕煤集团及神渭管运等单位完成的“煤炭绿色管道输运及高效利用工业化成套技术”项目、陕西龙门钢铁有限责任公司参与完成的“面向低碳冶金的兰炭定向制备与高效应用技术开发”项目共3项荣获科学技术进步奖一等奖,由陕煤集团所属陕北矿业公司参与完成的“陕北煤矿区生态修复关键技术与方法”项目荣获技术发明一等奖。此外,还获得科学技术进步奖二等奖6项、三等奖5项。
近年来,陕煤集团深入实施创新驱动发展战略,不断深化科技体制改革,集中攻关重大核心技术,加速培育创新要素资源,持续壮大科技人才队伍,切实增强企业创新主体地位,科技实力显著增强,取得了一系列的重大科研成果,有力支撑了集团公司高质量发展,打造了陕西省科技创新“一企”模式新标杆。
目前,陕煤集团已累计获得国家科学技术奖6项,陕西省科学技术奖105项(其中,一等奖22项、二等奖43项、三等奖40项)。
下一步,陕煤集团将坚持科技创新服务集团战略和发展大局,加快培育和发展具有核心竞争实力和自主知识产权的新质生产力,持续夯实传统产业优势,积极开辟新兴产业赛道,为集团公司实现高质量发展作出新的更大贡献。(赵泓超 汪琳)
]article_adlist-->光荣榜




]article_adlist-->小贴士
2024年度陕西省科学技术奖(包括最高科学技术奖、创新驱动秦创原杰出贡献奖、创新驱动秦创原贡献奖、自然科学奖、技术发明奖、科学技术进步奖、国际科学技术合作奖)。其中,技术发明奖共35项,一等奖19项、二等奖16项。科学技术进步奖共258项,一等奖45项、二等奖84项、三等奖129项。
]article_adlist-->
海量资讯、精准解读,尽在新浪财经APP
掘金配资提示:文章来自网络,不代表本站观点。